Architecture Design

Architecture Design

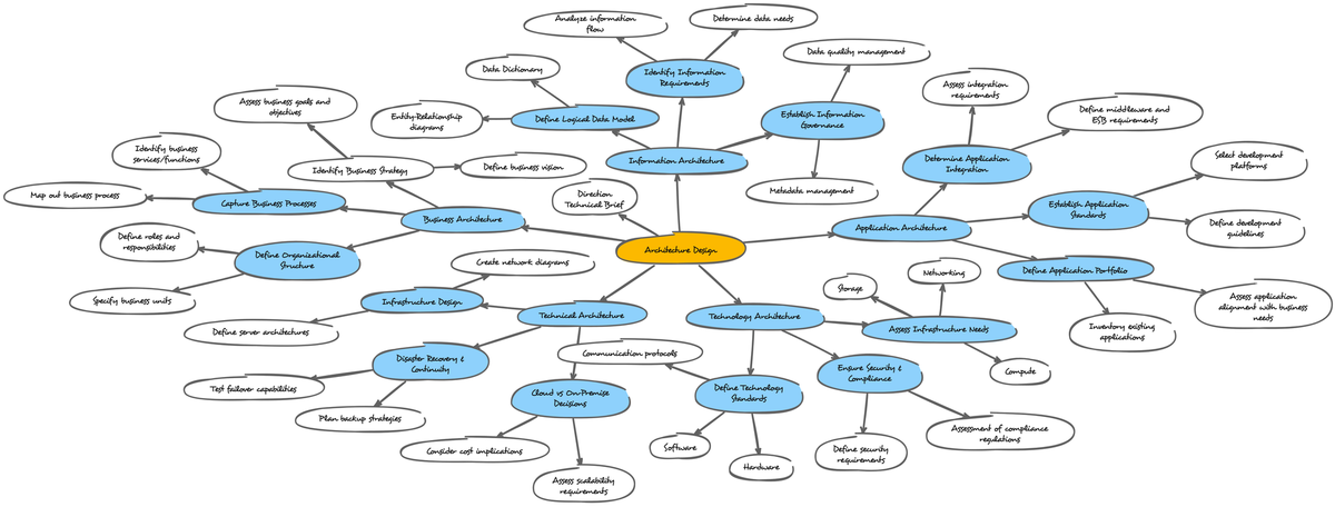
Have you even been asked to explain about various architecture, how does it relate to other connected components.?

Here is a guide for you - Business Architecture:Business architecture establishes the framework for aligning business goals, strategies, processes, and objectives. It defines the structure of an organization, including its functions, capabilities, and value streams. Key components of business architecture include business models, organisational structures, governance frameworks, and performance metrics.

Technical Architecture:Technical architecture focuses on the design and implementation of IT systems, infrastructure, and solutions to support business processes and goals. It encompasses hardware, software, networks, databases, and security protocols. Technical architects are tasked with designing scalable, reliable, and secure systems that meet business requirements while leveraging emerging technologies and industry best practices. A well-defined technical architecture enables seamless integration, interoperability, and agility across the organization's IT landscape.

Technology Architecture:Technology architecture encompasses the selection, integration, and management of technology platforms, tools, and frameworks to enable business operations and innovation. It involves evaluating market trends, assessing technology capabilities, and making informed decisions about technology investments. Technology architects collaborate with business stakeholders to identify strategic technology initiatives, prioritize projects, and mitigate risks.

Application Architecture:Application architecture focuses on the design, development, and deployment of software applications to automate business processes, enhance productivity, and deliver value to stakeholders. It defines the structure, components, and interactions of software systems, including user interfaces, databases, middleware, and integration points. Application architects leverage design patterns, frameworks, and development methodologies to create scalable, maintainable, and extensible applications. A robust application architecture supports agility, innovation, and continuous delivery, enabling organizations to adapt to changing market dynamics and customer needs.

Information Architecture:Information architecture governs the organization, structure, and accessibility of information assets within an organization. It encompasses data governance, data modeling, data integration, and metadata management. Information architects define data standards, policies, and procedures to ensure data quality, integrity, and security. They collaborate with business and technical stakeholders to understand data requirements, define data structures, and implement data management solutions. A well-defined information architecture enables data-driven decision-making, enhances business intelligence, and fosters innovation.