The real use-cases - IAM, Security & Architecture
  • Home
  • About
Sign in Subscribe
Mobile Security in the Context of IAM
Access Management

Mobile Security in the Context of IAM

How does it starts? Protecting access tokens on mobile devices is critical
Read More
Sayed M
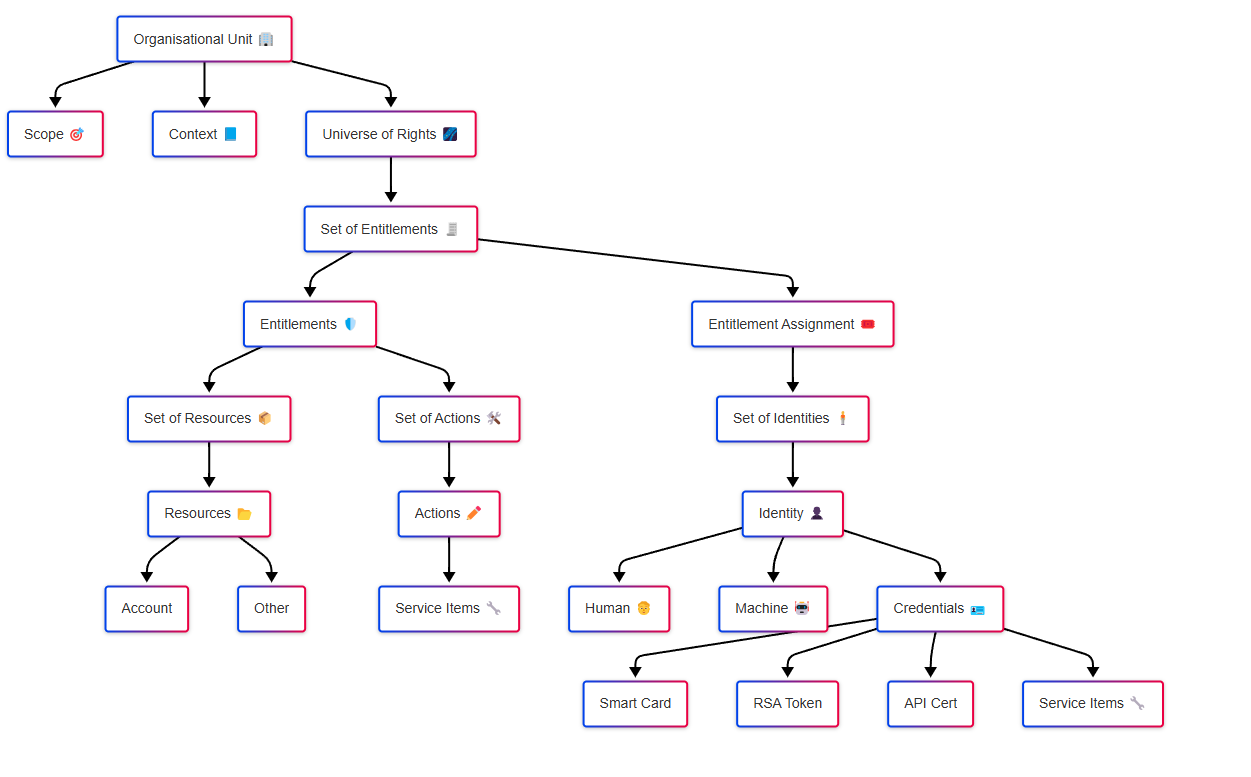
Identity and its Schema
Access Management

Identity and its Schema

An Identity in this system acts as a central point for managing
Read More
Sayed M
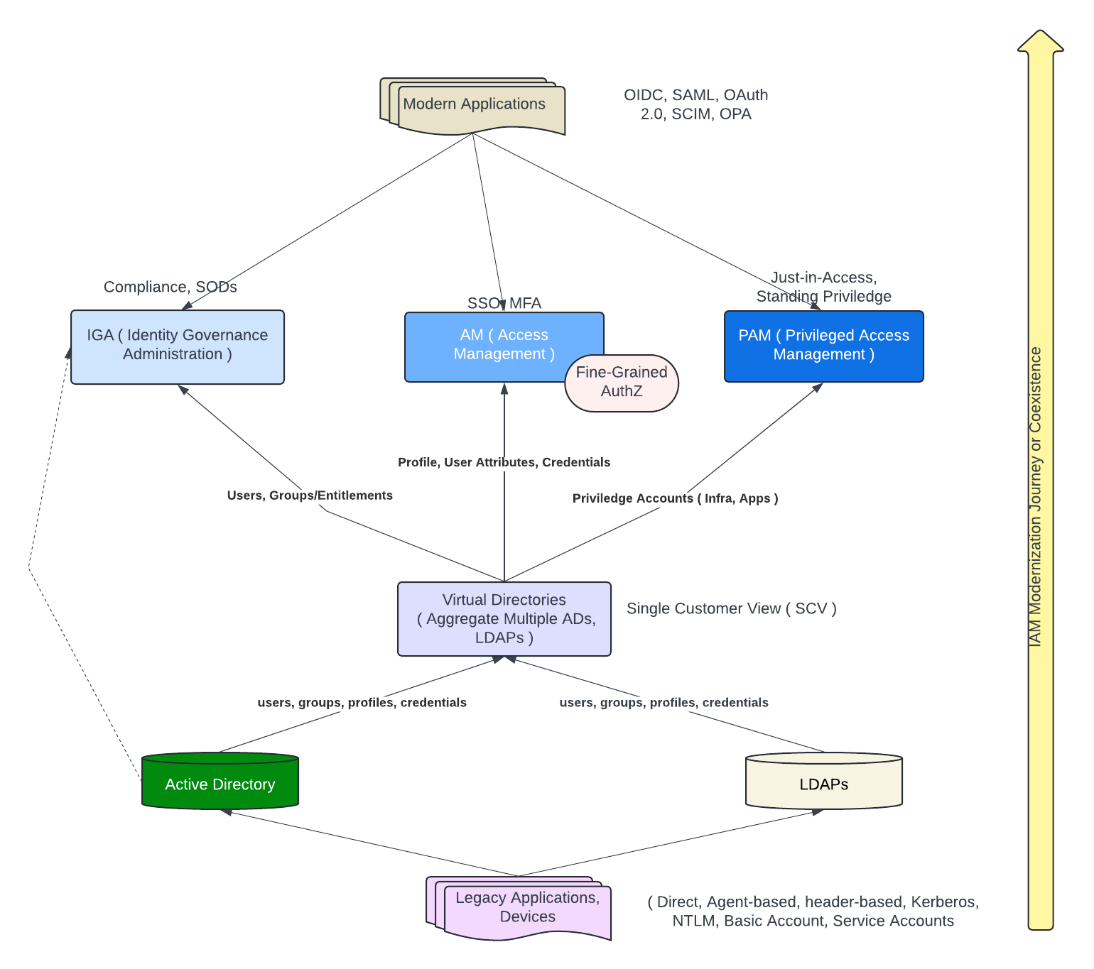
IAM Modernization Journey

IAM Modernization Journey

Read More
Sayed M
Overarching IAM Architecture
Access Management

Overarching IAM Architecture

Read More
Sayed M
Building an Extensive IAM Architecure
Architecture Design

Building an Extensive IAM Architecure

Understanding IAM Architecture Features as an IAM Architect An IAM architect requires
Read More
Sayed M
AM Technology Operating Model
Access Management

AM Technology Operating Model

Read More
Sayed M
IAM Architect 101 Series
IAM

IAM Architect 101 Series

Understanding the Architectural Journey Becoming an IAM Architect involves more than just
Read More
Sayed M
Understanding AM vs IGA Features
IGA

Understanding AM vs IGA Features

Read More
Sayed M
IGA Capabilities
IGA

IGA Capabilities

Read More
Sayed M
AD > Azure AD > Entra ID > ..and then to the write-back
IAM

AD > Azure AD > Entra ID > ..and then to the write-back

Read More
Sayed M
Automate Permission Management via IGA Tools ( SailPoint, Saviynt )
IAM

Automate Permission Management via IGA Tools ( SailPoint, Saviynt )

Let's dive into entitlement management in a business context and
Read More
Sayed M
Learning SailPoint IIQ
IAM

Learning SailPoint IIQ

SailPoint is a leading IAM solution that helps organizations manage user identities,
Read More
Sayed M
The real use-cases - IAM, Security & Architecture © 2026
  • Sign up
Powered by Ghost