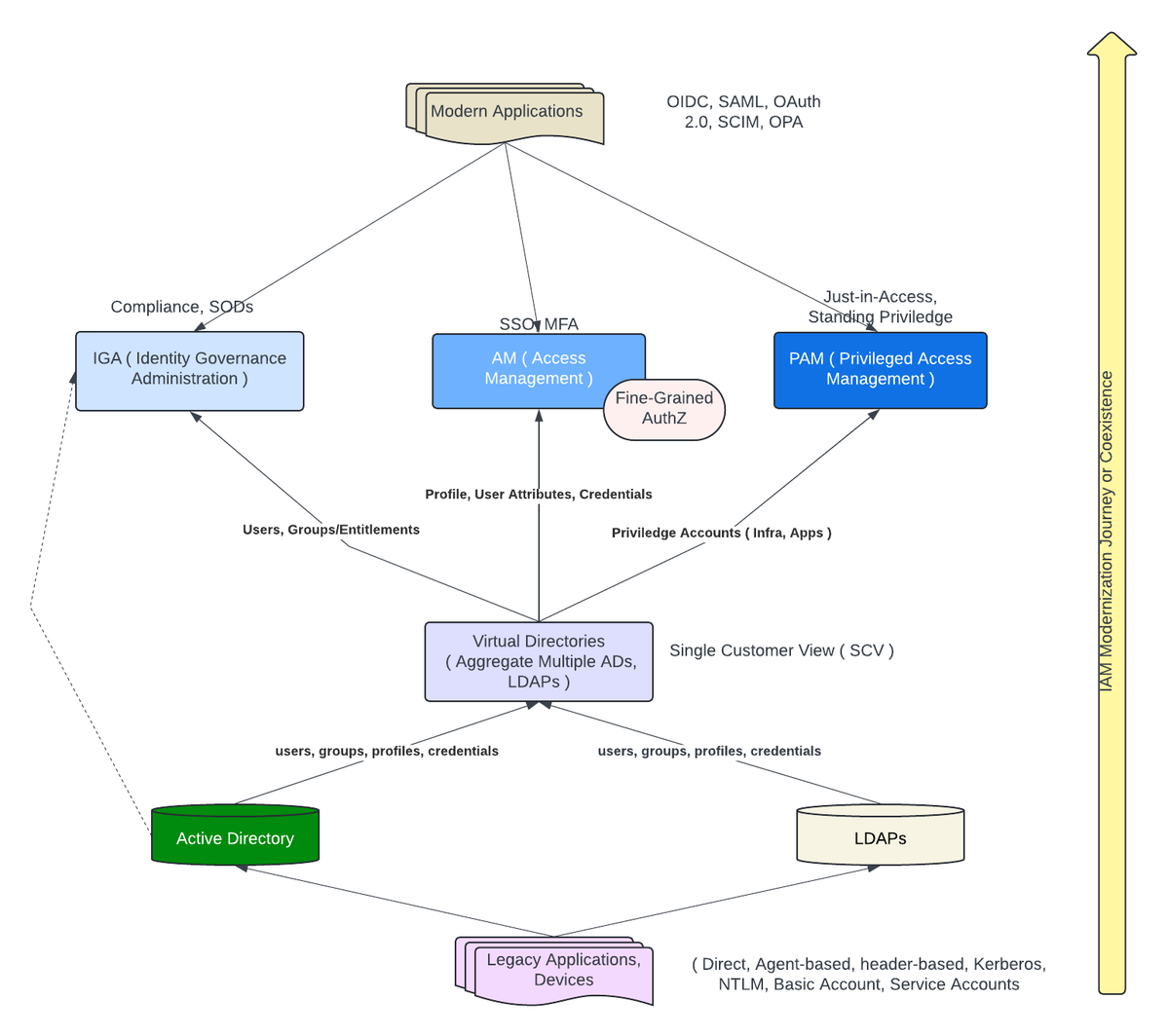
IAM Modernization Journey

IAM Modernization Journey
The IAM Modernization Journey is a phased approach that organizations undertake to improve the security and efficiency of their identity and access management (IAM) systems.