Auth0 - A CIAM Tool

Auth0 - A CIAM Tool

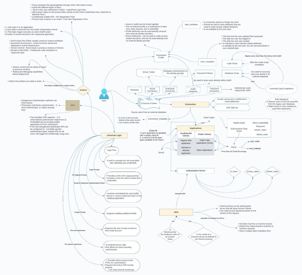
When it comes to CIAM, there are primarily three major enterprise tools in the market - hashtag#Ping/hashtag#forgerock and hashtag#Auth0 ( hashtag#okta CIC ) If anyone is trying to learn Auth0 this flow will provide a structure. It took me a while to get a brain dump. What is Auth0? Auth0 is a leading Identity-as-a-Service (IDaaS) provider that empowers organizations to authenticate, authorize, and manage user identities seamlessly across web, mobile, and legacy applications. With its cloud-based platform, Auth0 simplifies the complexities of identity management, enabling businesses to focus on innovation and growth.

Auth0 offers a rich array of features and capabilities designed to meet the diverse requirements of businesses across industries. These include:Universal Authentication: Auth0 provides robust authentication mechanisms such as Single Sign-On (SSO), Multi-Factor Authentication (MFA), and social login integrations, ensuring secure and frictionless user experiences.