The real use-cases - IAM, Security & Architecture
  • Home
  • About
Sign in Subscribe

IAM

IAM Skill Roadmap
IAM

IAM Skill Roadmap

"Everyone is welcome in IAM", don't get overwhelm
Read More
Sayed M
IGA Maturity Model
IGA

IGA Maturity Model

One of the challenge that we face when implementing IGA tools like
Read More
Sayed M
Understanding JML Process in IGA
IAM

Understanding JML Process in IGA

The attached is a diagram of an Identity Governance Framework (IGF). An
Read More
Sayed M
What is Entitlement ?
Authorization

What is Entitlement ?

Entitlements refer to the specific permissions or rights granted to users or
Read More
Sayed M
Authentication in the context of Digital Identity
Access Management

Authentication in the context of Digital Identity

Types of Authentication: Here's a breakdown of the different authentication
Read More
Sayed M
How IGA Tools like SailPoint and Saviynt Work
IAM

How IGA Tools like SailPoint and Saviynt Work

Read More
Sayed M
Identity Fabric
IAM

Identity Fabric

πŸ”’ Unlock the Power of Identity Fabric πŸ”’ Identity Fabric is the ultimate nirvana
Read More
Sayed M
IAM Pillars
IAM

IAM Pillars

πŸ”’ Embracing the Pillars of IAM: Directory Services, PAM, AM, and IGA πŸ”’In
Read More
Sayed M
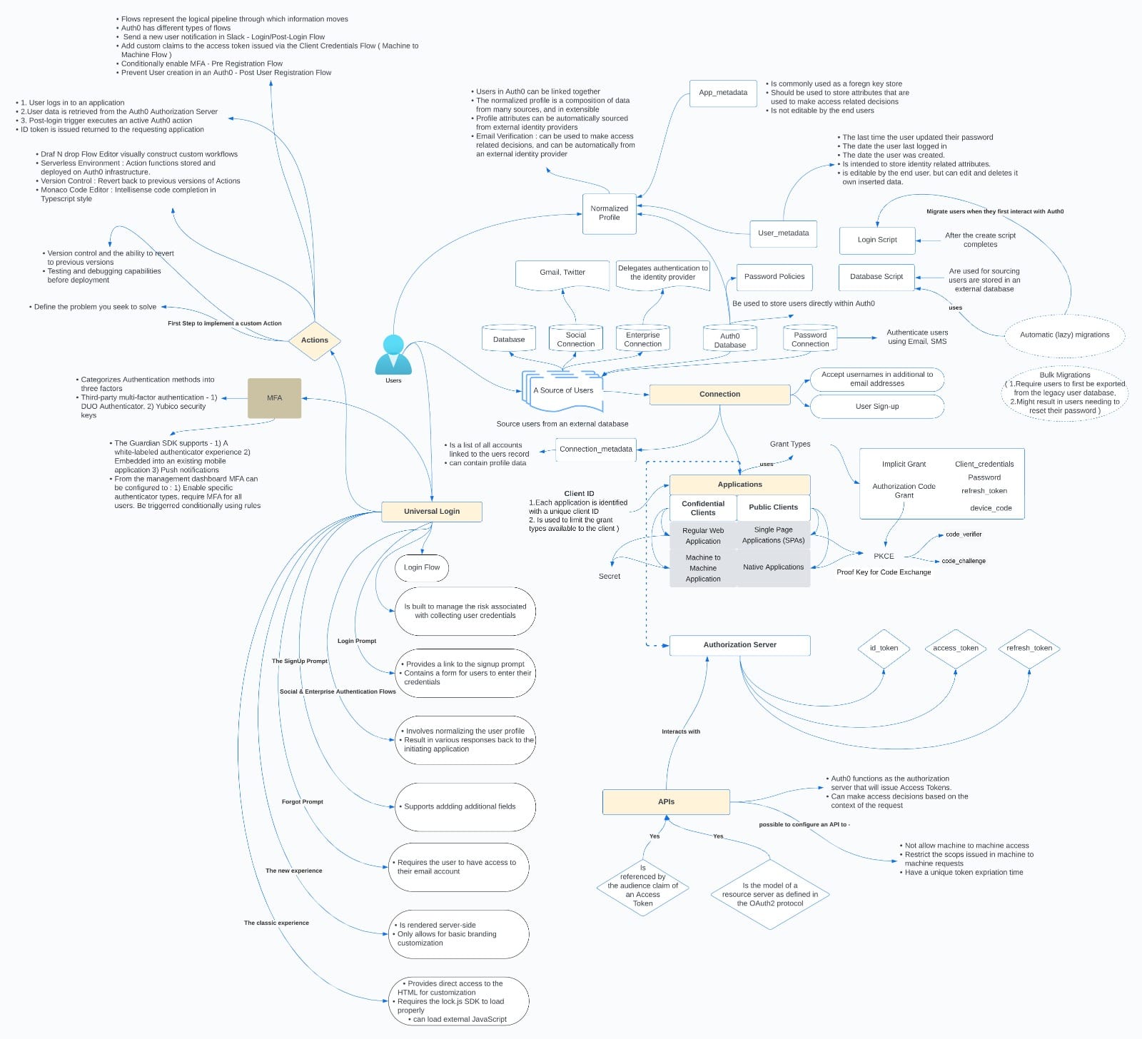
Auth0 - A CIAM Tool
IAM

Auth0 - A CIAM Tool

When it comes to CIAM, there are primarily three major enterprise tools
Read More
Sayed M
Identity and the Fraud Context
IAM

Identity and the Fraud Context

The image above depicts a flowchart illustrating an enhanced identity and access
Read More
Sayed M
Digital Identity
IAM

Digital Identity

Online Presence * Online Banking: Conducting banking transactions electronically through a bank'
Read More
Sayed M
The real use-cases - IAM, Security & Architecture Β© 2026
  • Sign up
Powered by Ghost