The real use-cases - IAM, Security & Architecture
  • Home
  • About
Sign in Subscribe
Sayed M

Sayed M

How IGA Tools like SailPoint and Saviynt Work
IAM

How IGA Tools like SailPoint and Saviynt Work

Read More
Sayed M
Identity Fabric
IAM

Identity Fabric

πŸ”’ Unlock the Power of Identity Fabric πŸ”’ Identity Fabric is the ultimate nirvana
Read More
Sayed M
IAM Pillars
IAM

IAM Pillars

πŸ”’ Embracing the Pillars of IAM: Directory Services, PAM, AM, and IGA πŸ”’In
Read More
Sayed M
Auth0 - A CIAM Tool
IAM

Auth0 - A CIAM Tool

When it comes to CIAM, there are primarily three major enterprise tools
Read More
Sayed M
Identity and the Fraud Context
IAM

Identity and the Fraud Context

The image above depicts a flowchart illustrating an enhanced identity and access
Read More
Sayed M
SSL and Browser Security
Cybersecurity

SSL and Browser Security

Browser initiates HTTPS session * This refers to a web browser starting a
Read More
Sayed M
Digital Identity
IAM

Digital Identity

Online Presence * Online Banking: Conducting banking transactions electronically through a bank'
Read More
Sayed M
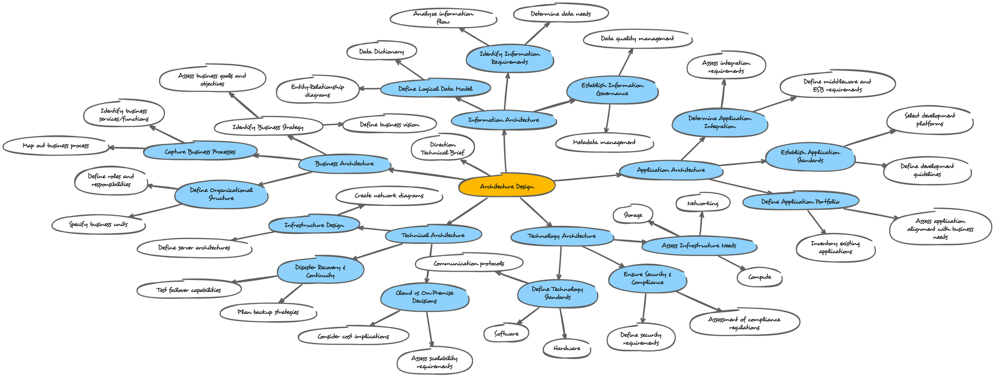
Architecture Design
Architecture Design

Architecture Design

Have you even been asked to explain about various architecture, how does
Read More
Sayed M
Agile Software Development
Project Management

Agile Software Development

The image attached depicts a flowchart illustrating the Agile software development methodology.
Read More
Sayed M
The real use-cases - IAM, Security & Architecture Β© 2026
  • Sign up
Powered by Ghost