AWS IAM 101

AWS IAM 101
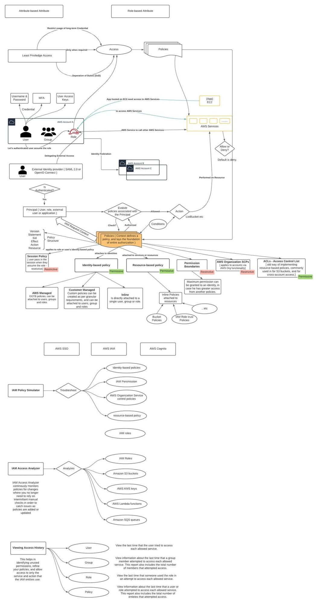
AWS Identity and Access Management (IAM) is a pivotal service in the realm of cloud access and security. IAM offers the tools to effectively manage who and what can access your AWS resources, and it comes packed with features designed to enhance the security, compliance, and operational efficiency of your AWS environment.