The real use-cases - IAM, Security & Architecture
  • Home
  • About
Sign in Subscribe
By Sayed M in IdentityNow — Apr 23, 2024

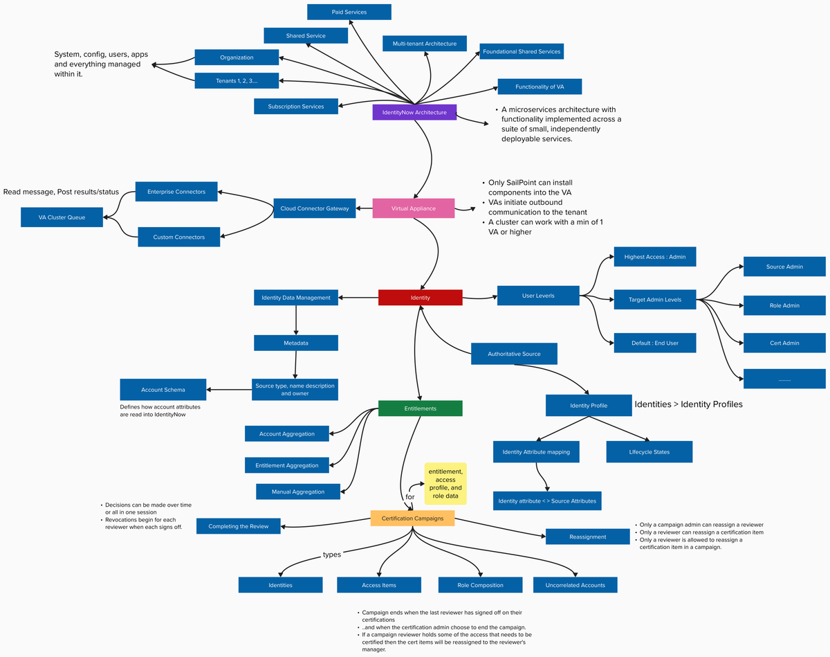
SailPoint IdentityNow Learning Series - 1

SailPoint IdentityNow Learning Series - 1

This post is for paying subscribers only

Subscribe now

Already have an account? Sign in

Previous

AWS IAM 101

Next

Learning SailPoint IIQ

You might also like...

Overarching IAM Architecture
Access Management

Overarching IAM Architecture

Read More
Sayed M
Building an Extensive IAM Architecure
Architecture Design

Building an Extensive IAM Architecure

Understanding IAM Architecture Features as an IAM Architect An IAM architect requires
Read More
Sayed M
IAM Architect 101 Series
IAM

IAM Architect 101 Series

Understanding the Architectural Journey Becoming an IAM Architect involves more than just
Read More
Sayed M
Understanding AM vs IGA Features
IGA

Understanding AM vs IGA Features

Read More
Sayed M
The real use-cases - IAM, Security & Architecture © 2026
  • Sign up
Powered by Ghost