The real use-cases - IAM, Security & Architecture
  • Home
  • About
Sign in Subscribe
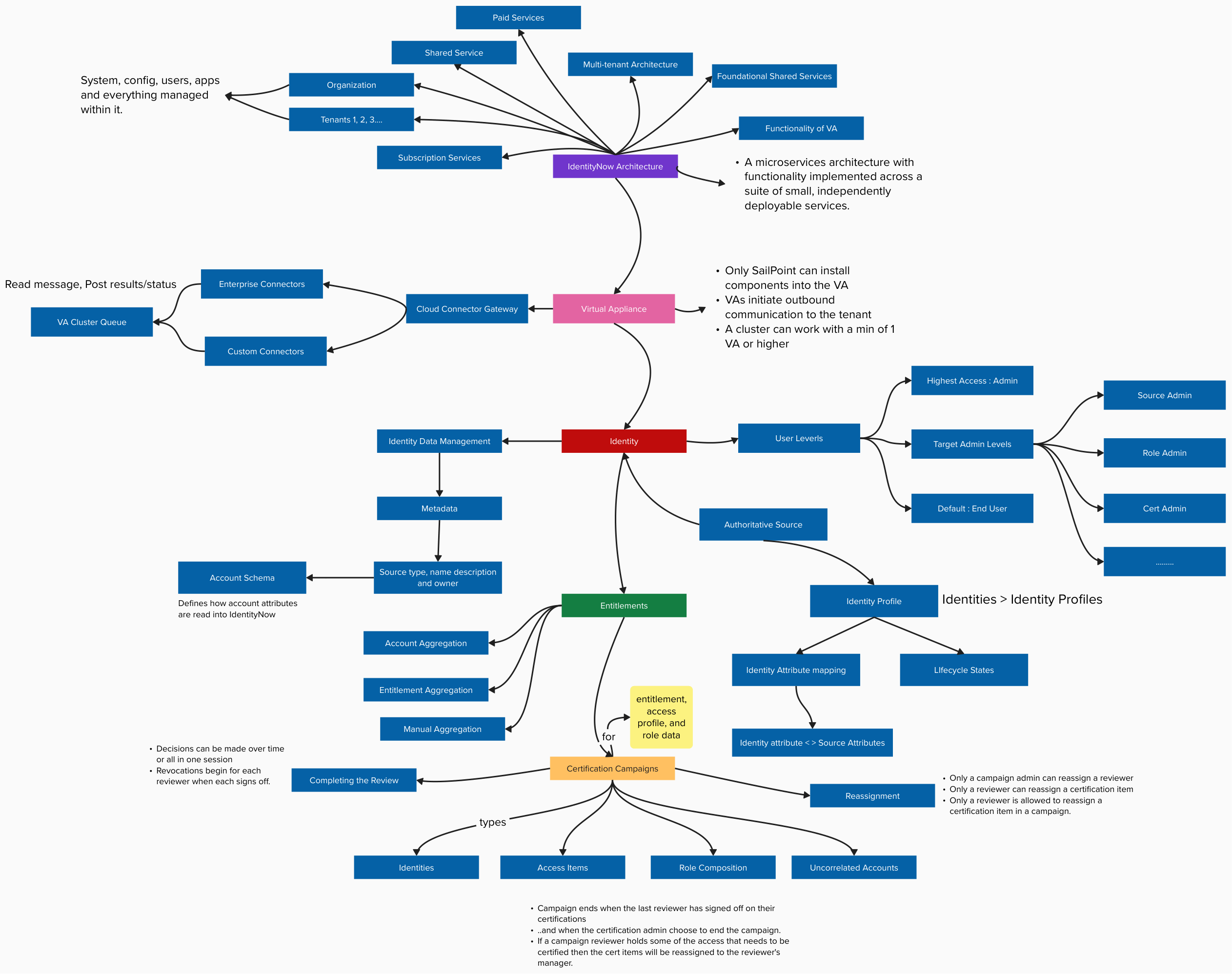
SailPoint IdentityNow Learning Series - 1
IdentityNow

SailPoint IdentityNow Learning Series - 1

Read More
Sayed M
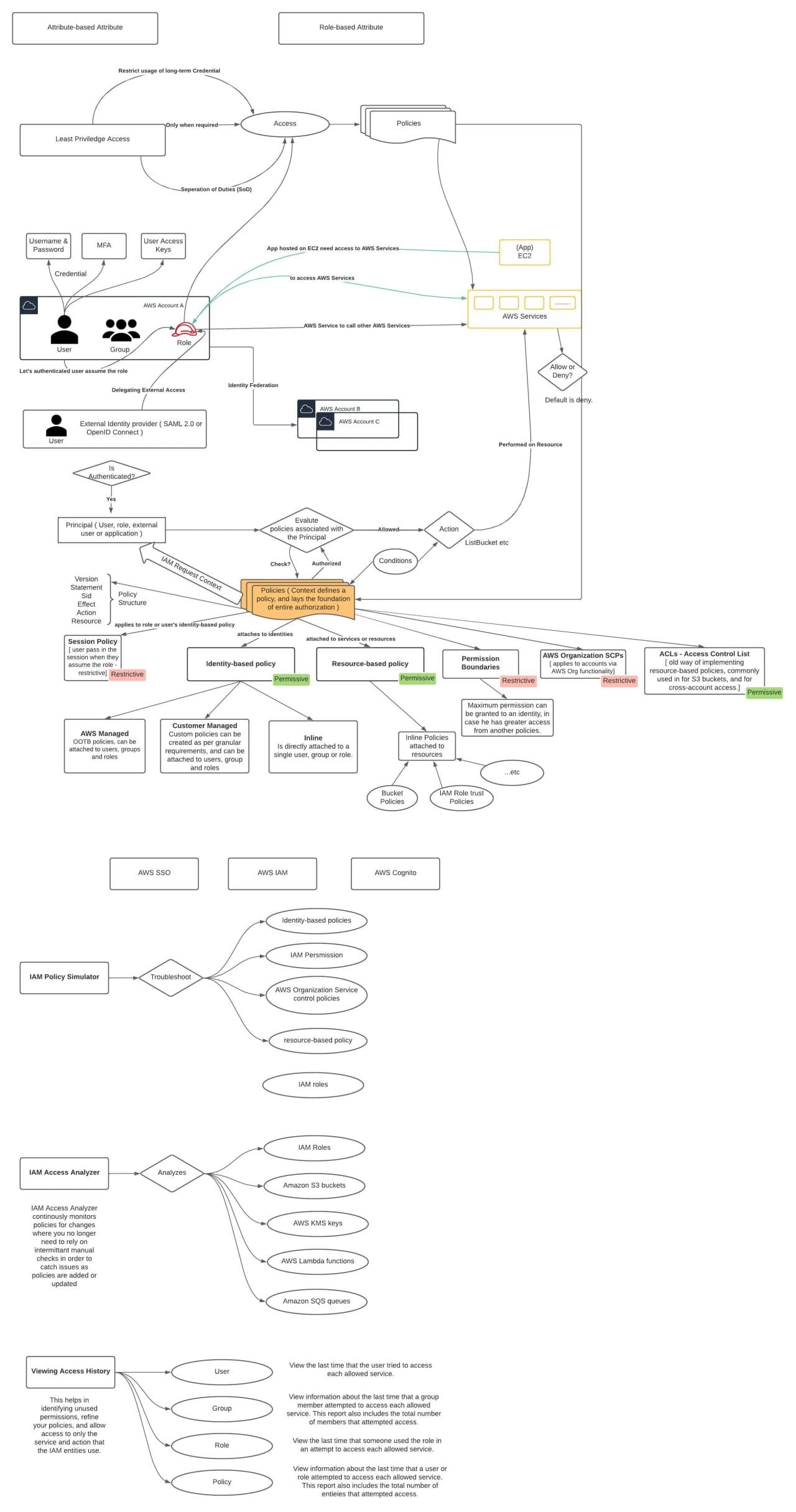
AWS IAM 101
IAM

AWS IAM 101

Read More
Sayed M
Everything to know about Encryption and Browser Security
Cybersecurity

Everything to know about Encryption and Browser Security

Read More
Sayed M
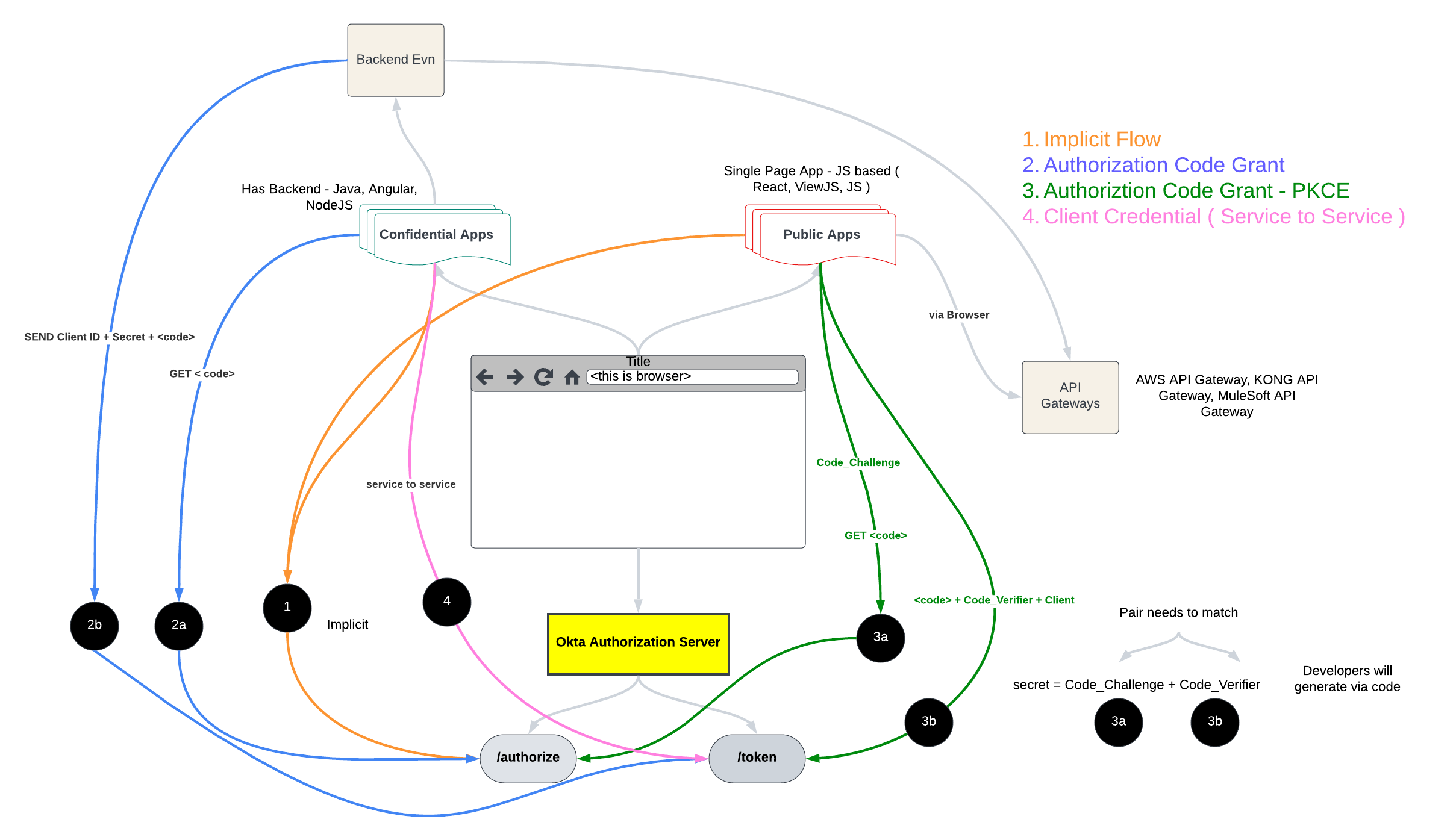
Various OIDC Grants
Access Management

Various OIDC Grants

Read More
Sayed M
IAM/Okta Interview Questions
Access Management

IAM/Okta Interview Questions

Read More
Sayed M
What is PasswordLess Authentication?
Access Management

What is PasswordLess Authentication?

Read More
Sayed M
Types of Application - Confidential vs Public Clients
IAM

Types of Application - Confidential vs Public Clients

I have asked this question multiple times during Interviews : What are the
Read More
Sayed M
IAM Skill Roadmap
IAM

IAM Skill Roadmap

"Everyone is welcome in IAM", don't get overwhelm
Read More
Sayed M
IGA Maturity Model
IGA

IGA Maturity Model

One of the challenge that we face when implementing IGA tools like
Read More
Sayed M
Understanding JML Process in IGA
IAM

Understanding JML Process in IGA

The attached is a diagram of an Identity Governance Framework (IGF). An
Read More
Sayed M
What is Entitlement ?
Authorization

What is Entitlement ?

Entitlements refer to the specific permissions or rights granted to users or
Read More
Sayed M
Authentication in the context of Digital Identity
Access Management

Authentication in the context of Digital Identity

Types of Authentication: Here's a breakdown of the different authentication
Read More
Sayed M
The real use-cases - IAM, Security & Architecture © 2026
  • Sign up
Powered by Ghost